西伯利亚联邦大学招生简章

学校简介
西伯利亚联邦大学是俄罗斯东部地区最大型的大学。西伯利亚联邦大学创建于2006年11月,根据俄罗斯联邦教育科学部2006年11月28日第1417号命令,将克拉斯诺亚尔斯克国立大学、克拉斯诺亚尔斯克国立建筑大学、克拉斯诺亚尔斯克国立技术大学、克拉斯诺亚尔斯克国立黄金与有色金属大学合并为西伯利亚联邦大学。
西伯利亚联邦大学在俄罗斯大学1777强排行榜中名列第15位,而在克拉斯诺亚尔斯克市高等学校19强排行榜中名列第一。大学被号召在克拉斯诺亚尔斯克边疆区,以及西伯利亚联邦管区及远东联邦管区的社会经济发展计划的实现起优越作用。

教育教学
规模与构成
数量充足:全体教员数量超过3300人,全体教员及职员总数多于8000人。
职称多样:截至2019年底,该校共有教职工3202人,其中教授317人,副教授864人,博导124人,硕导524 人。
学术能力
知名学者众多:有历史、语言学、社会学、计算机技术等多个领域的名家,也有多位著名学者、院士、教授级高级研究员等,其中不乏国际知名学者和国家级、地方级教育名师,他们在各自的研究领域成果丰硕,在纳米科学、新材料开发、生物医学、气候变化等方面都拥有领先的研究成果。

教学经验丰富:教师们大多拥有丰富的教学经验,能够为学生提供高质量的教学服务,通过为学生提供丰富的学术经验和各类实践机会,助力学生在未来追求事业成功。
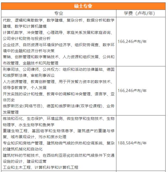
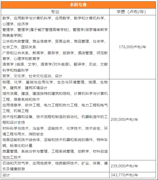
专业学费
100+本科专业
110+硕士研究生专业
4个英语授课的硕士课程:
- 医学和生物物理学; -生物工程;
- 生物医学数据科学; - 数字智能控制系统
工程学院
理工学院;工程物理与无线电电子学研究所
土木工程学院;空间与信息技术学院
自然科学学院
石油与天然气学院有色金属学院;生态与地理学院
数学与计算机技术学院;基础生物学与生物技术学院
经济学院
美食学院;贸易与服务学院;经济管理学院;经济、公共管理和金融学院
人文学院
建筑与设计学院;人文学院;教育学、心理学和社会学院·体育与旅游学院;语言文字与语言交流学院;法学院



生活条件
校园内舒适、现代化的公寓式宿舍
1.一套公寓,有2个房间
2.配备所有基本设施:床、书桌(每个房间均有)
3.每张床每年最高生活费用为250美元
4.冰箱、炉灶和洗衣机
5.1房间-2人住
6.从宿舍到教学楼步行不超过5-7分钟



校园生活
体育设施:学生可以在31个体育组选择78种体育运动项目进行锻炼,且全部免费。学校的体育运动物质基础包括5座综合体育馆,内有17个健身厅、2个游泳池、3个攀岩设施训练场,教学楼内还有8个体育馆,此外还有3个滑雪基地、4个足球场、曲棍球场及滑冰场。


文化活动:开设了学生文化中心,学生可在85个创意团体中表现自己,每年组织举行大约150个文化活动。此外,每年西伯利亚联邦大学外国留学生还会参加称为 “学生无国界”的全市范围内的校际音乐节。

END